相关链接:https://xueqiu.com/6342158729/333303308
相关链接:【投资指引】指数基金量化价值投资:凤凰50和360互联+ 网页链接
相关链接:【投资指引】巴菲特式量化价值投资:A股指数ETF的简单懒人指南 网页链接
2014-2025按月调仓年化收益CAGR对比

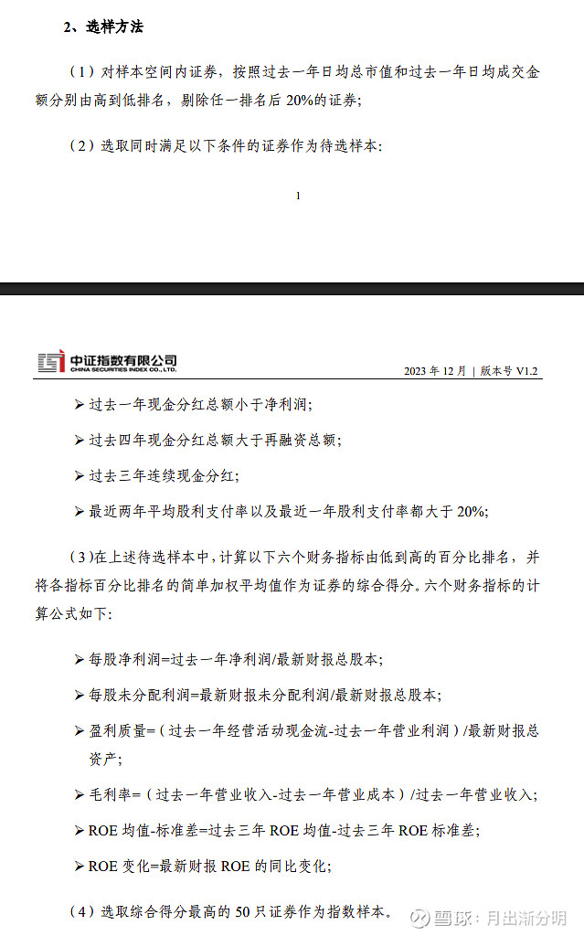
编制方案对比
红利低波100


1000价值稳健


1000成长创新

红利质量


偏向市值加权,这样的话,前十大占比比较大

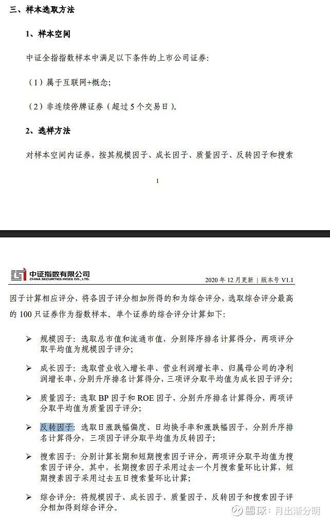
360互联+


凤凰50

消费红利

按月调仓IC-IR对比
360互联+因子单调性 小市值+成长+技术+质量+所以效果最好,但是指数跟踪比较难,跟踪误差大,有损失

消费红利因子单调性

红利质量因子单调性

红利低波单调性

凤凰50单调性 区域位置好+价值+成长

1000价值稳健 价值+低波,双因子驱动

1000成长创新

自由现金流

